Aplicaciones
La ondulación de la fuente de alimentación, o simplemente ondulación, es la fluctuación periódica de voltaje o corriente en una fuente de alimentación. Esta fluctuación representa una amenaza potencial para el funcionamiento estable de los equipos eléctricos. Una ondulación excesiva puede reducir la...
LEER MÁSEn las recientes pruebas exhaustivas en aguas profundas de un tipo específico de vehículo submarino autónomo (AUV), el sistema de navegación inercial integrado de fibra óptica resistente a la presión M5000, desarrollado por Micro-Magic Inc., demostró un rendimiento excelente, permitiendo que la plat...
LEER MÁSEl cable de par trenzado consta de dos conductores aislados trenzados entre sí, lo que lo hace especialmente adecuado para la transmisión de señales diferenciales. En comparación con los conductores paralelos, puede suprimir las interferencias de manera más eficaz. Las características del cable de p...
LEER MÁSEn el campo de la medición inercial de precisión, la innovación tecnológica y la compatibilidad del sistema están emergiendo como dos motores que impulsan el avance de la industria. Recientemente, Micro-Magic Inc lanzó el sensor triaxial de alta precisión M3G-210/220. giroscopio MEMSCon su excepcion...
LEER MÁSRecientemente, Micro-Magic Inc. lanzó oficialmente la U5000, una unidad de medición inercial (IMU) MEMS de grado táctico de alto rendimiento que se ha convertido en un referente para la reconocida serie Sensonor STIM320. Esta IMU de fabricación nacional no solo alcanza un nivel de referencia en los...
LEER MÁSLa ondulación de la fuente de alimentación se refiere al componente de corriente alterna (CA) periódico que aparece en la salida de una fuente de alimentación de corriente continua (CC). Su amplitud se suele representar como pico a pico o pico a valle, como se muestra en la Figura 1. La ondulación d...
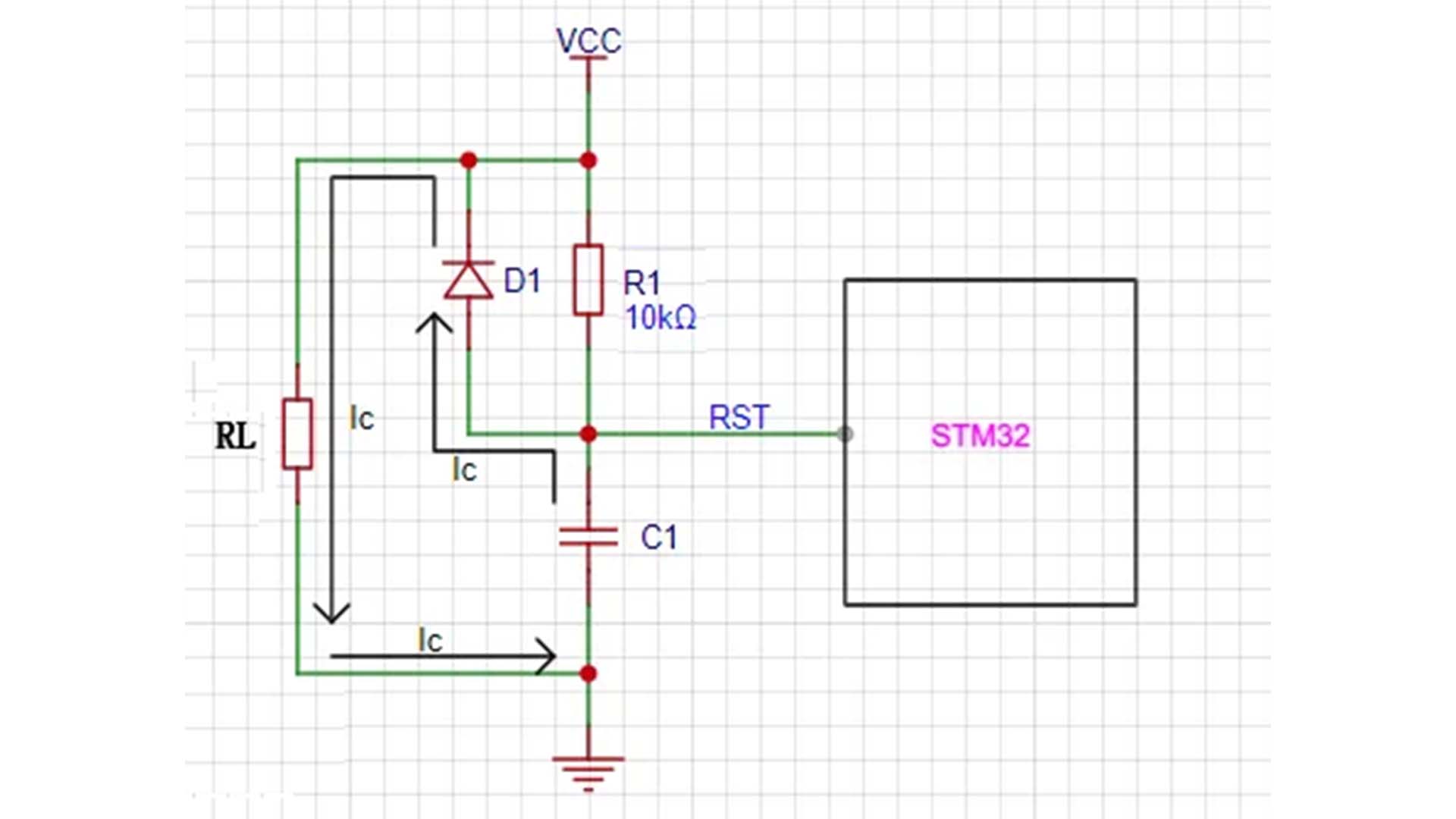
LEER MÁSEn el circuito de reinicio del STM32 que se muestra en la Figura 1, un diodo de conmutación suele conectarse en paralelo con el terminal de resistencia del circuito de reinicio RC. La función principal de este diodo es acelerar la descarga del condensador.Figura 1. Circuito de reinicio del STM32.Fig...
LEER MÁSCon el continuo desarrollo de la tecnología de automatización industrial, los acelerómetros, como componentes clave, desempeñan un papel fundamental en diversos equipos automatizados. Para garantizar la precisión y fiabilidad de los resultados de medición, es esencial seleccionar el acelerómetro más...
LEER MÁSEn el desarrollo de aviones de combate, misiles y vehículos hipersónicos de nueva generación, las pruebas de vuelo son un paso crítico para validar su rendimiento extremo y su envolvente de vuelo. Estas aeronaves suelen presentar velocidades extremadamente altas, intensas sobrecargas de maniobra y t...
LEER MÁSLos circuitos de la unidad sensora que diseñamos habitualmente incluyen tanto circuitos de procesamiento de señal digital (como un microcontrolador) como circuitos analógicos (incluido el sensor frontal y su amplificación de señal). En resumen, la tierra digital es el terminal de referencia común pa...
LEER MÁSEn el campo de la tecnología inercial, la precisión siempre ha sido la métrica principal para evaluar IMU valor. El U503 Módulo de medición inercial MEMS de la serie presentado por Micro-Magic IncCon una precisión comparable a la de los giroscopios de fibra óptica, un rendimiento estable en todo el...
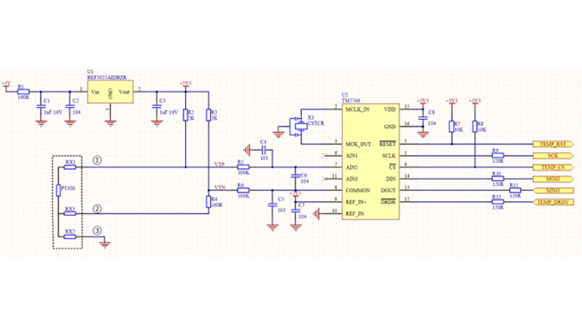
LEER MÁSThe PT100 resistance thermometer is constructed from pure platinum metal—hence its designation as a platinum resistance thermometer—and stands as the most widely utilized temperature sensor within the medium-to-low temperature range. Its primary characteristics include high measurement a...
LEER MÁS
Xml política de privacidad blog Mapa del sitio
Derechos de autor @ Micro-Magic Inc Reservados todos los derechos.
RED COMPATIBLE