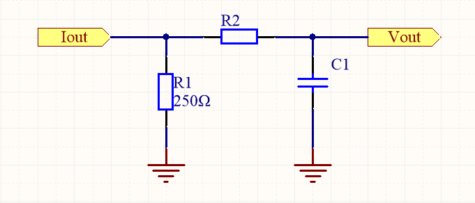
El artículo anterior mencionó que, para suprimir la influencia del ruido de alta frecuencia, el circuito de muestreo de corriente de 4-20 mA necesita añadir un filtro paso bajo RC antes del muestreo del ADC. Se adopta el circuito de filtro paso bajo RC que se muestra en la Figura 1, donde R2 es 1.6K y C1 es 0.1uF. La frecuencia de corte fc es de aproximadamente 1 kHz.

Figura 1 Filtro paso bajo RC
El siguiente análisis examina su capacidad de supresión de ruido a través de cálculos prácticos, utilizando una señal en banda de 200 Hz y una señal de ruido fuera de banda de 5 kHz como ejemplos para calcular su respuesta de amplitud-frecuencia.
La salida de un divisor de resistencia típico se muestra en la Figura 2.


Figura 2 Salida del divisor de voltaje de resistencia
El filtro RC utiliza una estructura equivalente, reemplazando R2 por un condensador. Primero, reemplazamos R2 por la reactancia capacitiva (XC) del condensador, obteniendo la expresión de salida del divisor de tensión RC, como se muestra en la Figura 3:

Figura 3. Salida del divisor de voltaje de resistencia-capacitor
La expresión para la reactancia capacitiva del condensador es la siguiente:

Figura 4. Expresión para la reactancia capacitiva de un condensador.
En el ejemplo de diseño anterior, R ≈ 1600 Ω y C = 100 nF. Suponemos que la amplitud de VIN es de 1 V y calculamos la amplitud de VOUT utilizando una frecuencia de onda sinusoidal de 200 Hz (Figura 5):


Figura 5
Los resultados del cálculo en la Figura 5 muestran que la amplitud de la señal de 200 Hz permanece prácticamente inalterada, lo cual concuerda con la expectativa de mantener la amplitud de la señal sin atenuación y suprimir el ruido. A continuación, veamos cómo el filtro atenúa con éxito el componente de ruido de 5 kHz (Figura 6).

Figura 6
Los resultados del cálculo en la Figura 6 muestran que la amplitud del ruido es solo alrededor del 20% de su valor original, lo que demuestra que el efecto de supresión del ruido fuera de banda es significativo.
Xml política de privacidad blog Mapa del sitio
Derechos de autor @ Micro-Magic Inc Reservados todos los derechos.
RED COMPATIBLE