Aplicaciones
La aplicación de sensores de velocidad de rueda en sistemas de navegación inercial (INS) se refleja principalmente en la fusión multisensor y la corrección de errores, desempeñando un papel fundamental en la navegación vehicular. Los sistemas de navegación inercial (INS) se basan principalmente en g...
LEER MÁSEn los circuitos utilizados para la comunicación de bus SPI con dispositivos periféricos, normalmente se conecta una pequeña resistencia con una resistencia de decenas de ohmios en serie con la línea de señal, como se muestra en la Figura 1. Este diseño logra las siguientes funciones:1. Adaptación d...
LEER MÁSLos sistemas de navegación inercial (INS) desempeñan un papel crucial en la tecnología de conducción autónoma, especialmente al abordar las limitaciones de otros sensores como el GPS, las cámaras y el LiDAR. Proporcionan información continua, de alta frecuencia y sin interrupciones sobre el estado...
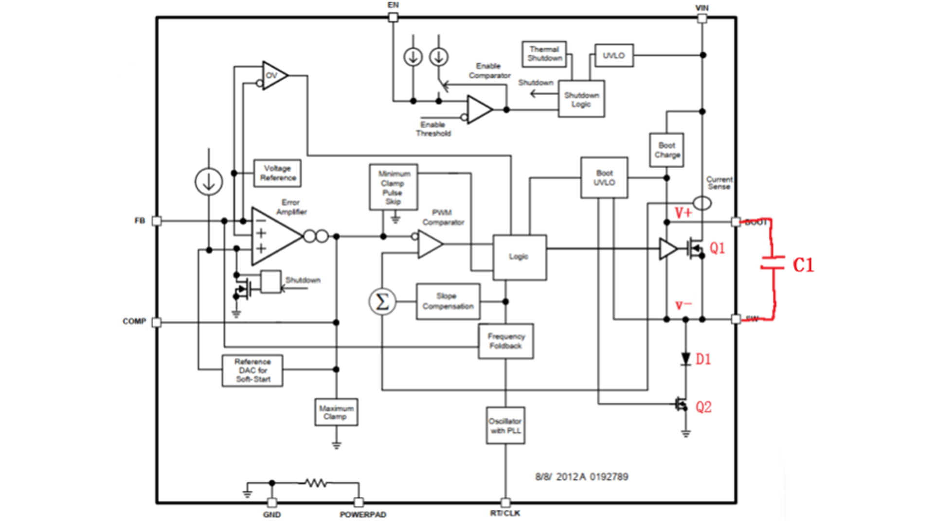
LEER MÁSFigura 1 Fuente de alimentación BUCNormalmente, al diseñar una fuente de alimentación reductora asíncrona, se conecta un condensador de arranque entre los pines SW y BOOT del chip, como C1 en la Figura 1. Este condensador se caracteriza por la imposibilidad de que el voltaje a través del condensador...
LEER MÁSEn el diseño de sistemas de medición de inclinación de alta precisión, el control de errores es clave para determinar el rendimiento del sistema. Este artículo combina resultados de investigación y prácticas de ingeniería para analizar métodos de implementación, fuentes de error, métodos de análisis...
LEER MÁSEn el uso real del bus CAN, como se muestra en la Figura 1, se debe conectar una resistencia de 120 Ω en ambos extremos del bus. Entonces, ¿cuál es la base para usar una resistencia de 120 Ω?Figura 1A continuación tomamos el diagrama de arquitectura interna de TJA1044 como ejemplo para el análisis.F...
LEER MÁSMicro-Magic Inc. ha lanzado el imu UF300 de alta precisión, diseñado específicamente para sistemas de navegación. Con tecnología de giroscopio de fibra óptica de vanguardia como núcleo, integra alta precisión, miniaturización y gran fiabilidad, y está especialmente diseñado para equipos inteligente...
LEER MÁSEl circuito de diseño que se muestra en la figura a continuación se observa con frecuencia en la comunicación CAN: la resistencia terminal CAN no utiliza directamente 120 ohmios. En su lugar, se añade un condensador conectado a tierra entre dos resistencias de 62 Ω para dividir la resistencia termin...
LEER MÁSEn los complejos y cambiantes campos de la industria y la investigación, la precisión y la fiabilidad de los sistemas de navegación determinan directamente el éxito o el fracaso de las tareas. El sistema de navegación inercial de fibra óptica de alta precisión de la serie IF3900, lanzado por Micro-M...
LEER MÁSEl artículo anterior mencionó que, para suprimir la influencia del ruido de alta frecuencia, el circuito de muestreo de corriente de 4-20 mA necesita añadir un filtro paso bajo RC antes del muestreo del ADC. Se adopta el circuito de filtro paso bajo RC que se muestra en la Figura 1, donde R2 es 1.6K...
LEER MÁSSe han logrado avances significativos en el campo de la tecnología inercial en China. Micro Magic Inc. anunció recientemente la aplicación exitosa de su sistema de navegación inercial de alto rendimiento IF3700 a la plataforma de drones industriales de nueva generación "Tianhang Intelligence", líder...
LEER MÁSFigura 1. Topología del convertidor BUCK no síncronoLa Figura 1 muestra la topología de un convertidor BUCK asíncrono. Los chips de convertidores BUCK asíncronos suelen integrar internamente solo el MOSFET de lado alto. Se debe instalar un diodo de rueda libre entre el pin SW y GND como ruta de rued...
LEER MÁS
Xml política de privacidad blog Mapa del sitio
Derechos de autor @ Micro-Magic Inc Reservados todos los derechos.
RED COMPATIBLE