Hogar Hardware

Mecanismo de funcionamiento del condensador de arranque del chip de potencia reductor

Nuevos productos

Mecanismo de funcionamiento del condensador de arranque del chip de potencia reductor

October 10, 2025

Figura 1 Fuente de alimentación BUC

Normalmente, al diseñar una fuente de alimentación reductora asíncrona, se conecta un condensador de arranque entre los pines SW y BOOT del chip, como C1 en la Figura 1. Este condensador se caracteriza por la imposibilidad de que el voltaje a través del condensador cambie repentinamente. Cuando se mantiene un cierto voltaje a través del condensador, al aumentar el voltaje en el terminal negativo del condensador, el voltaje en el terminal positivo se mantiene en la diferencia de voltaje original en el terminal negativo, aumentando así el voltaje de activación.

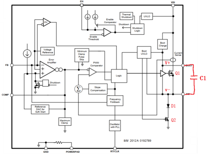
Figura 2 Diagrama de la estructura interna del chip Buck

El chip reductor mostrado en la Figura 2 consta de dos transistores NMOS que conducen de forma complementaria y alterna. El voltaje de entrada total VIN se alimenta a través de un regulador de voltaje interno, que genera un voltaje de CC bajo Vb para cargar Vboot. Este regulador de voltaje interno suele ser una fuente de alimentación de baja caída (LDO). Durante el funcionamiento del chip reductor, cuando el MOSFET Q2 de lado bajo está activado, el voltaje SW es ​​0. El voltaje de salida LDO Vb carga el condensador de arranque C1, que luego fluye a través del diodo D1 y luego del MOSFET Q2 de lado bajo. El voltaje a través del condensador es aproximadamente igual a Vb, y el voltaje del pin BOOT ahora es Vb. Cuando el MOSFET Q2 de lado bajo está desactivado y el MOSFET Q1 de lado alto está activado, el voltaje en el pin SW aumenta de 0 V a VIN. El polo S del MOSFET Q2 de lado bajo está conectado directamente a tierra. Mientras el polo G emita un nivel alto (>Vth), el MOSFET Q2 de lado bajo se activará. El voltaje del polo S del MOSFET Q1 de lado alto es el voltaje de entrada VIN. Para mantener el estado activado del MOSFET Q1 de lado alto, su voltaje de control de compuerta debe ser mayor que VIN + Vgs(th). Dado que el voltaje a través del capacitor no puede cambiar repentinamente en este punto, el pin BOOT se eleva a un voltaje mayor que VIN (VIN + Vb). El capacitor C1 está conectado en paralelo a la fuente de alimentación de la unidad controladora del MOSFET Q1 de lado alto, HS Driver. El capacitor de arranque C1 se descarga para proporcionarle energía, y el voltaje de suministro es la diferencia de voltaje a través del capacitor de arranque. Debido a la presencia del capacitor de arranque, el voltaje de control de compuerta-fuente del MOSFET Q1 de lado alto cumple la condición de encendido (Vgs > VIN + Vgs(th)), manteniendo así el estado activado del MOSFET Q1 de lado alto. Mientras el voltaje del pin BOOT al pin SW sea superior al umbral UVLO de BOOT, el MOSFET Q1 de lado alto permanece activado. Cuando el voltaje del capacitor de arranque cae por debajo del umbral BOOT UVLO debido a la descarga, el MOSFET Q1 del lado alto se apaga y el MOSFET Q2 del lado bajo se enciende, cargando periódicamente el capacitor de arranque, implementando así el modo de control PWM de la fuente de alimentación reductora.

Subscibe To Newsletter
Continúe leyendo, manténgase informado, suscríbase y le invitamos a decirnos lo que piensa.
f y

dejar un mensaje

dejar un mensaje
Si está interesado en nuestros productos y desea conocer más detalles, deje un mensaje aquí, le responderemos lo antes posible.
entregar

Hogar

Productos

Whatsapp

Contáctenos