Hardware
El artículo anterior mencionó que, para suprimir la influencia del ruido de alta frecuencia, el circuito de muestreo de corriente de 4-20 mA necesita añadir un filtro paso bajo RC antes del muestreo del ADC. Se adopta el circuito de filtro paso bajo RC que se muestra en la Figura 1, donde R2 es 1.6K...
LEER MÁSFigura 1. Topología del convertidor BUCK no síncronoLa Figura 1 muestra la topología de un convertidor BUCK asíncrono. Los chips de convertidores BUCK asíncronos suelen integrar internamente solo el MOSFET de lado alto. Se debe instalar un diodo de rueda libre entre el pin SW y GND como ruta de rued...
LEER MÁSEn un convertidor de conmutación reductor, la corriente pico teórica que puede soportar el inductor de potencia es IL,PK=(1+r/2)×IAFUERAEsta es la base para el valor mínimo de la corriente nominal o corriente de saturación del inductor de potencia. El valor real de selección debe ser mayor que el va...
LEER MÁSAl diseñar circuitos de fuente de alimentación conmutada, normalmente calculamos la ondulación de salida utilizando la siguiente fórmula:Si el condensador utilizado es un MLCC (condensador cerámico multicapa), su ESR es insignificante debido a su bajo valor. Por lo tanto, con base en la tensión de e...
LEER MÁSEn el circuito de reinicio del STM32 que se muestra en la Figura 1, se suele conectar un diodo de conmutación en paralelo con el terminal de resistencia del circuito de reinicio RC. La función principal de este diodo es acelerar la liberación de la carga del condensador.Figura 1 Circuito de reinicio...
LEER MÁSIn industrial applications, to accurately measure temperature values, we typically use a PT100 bridge circuit to sample and convert resistance changes into voltage changes. To obtain different measurement ranges, the sampling resistors are divided into 100 ohms and 50 ohms. Method 1 and Method 2 are...
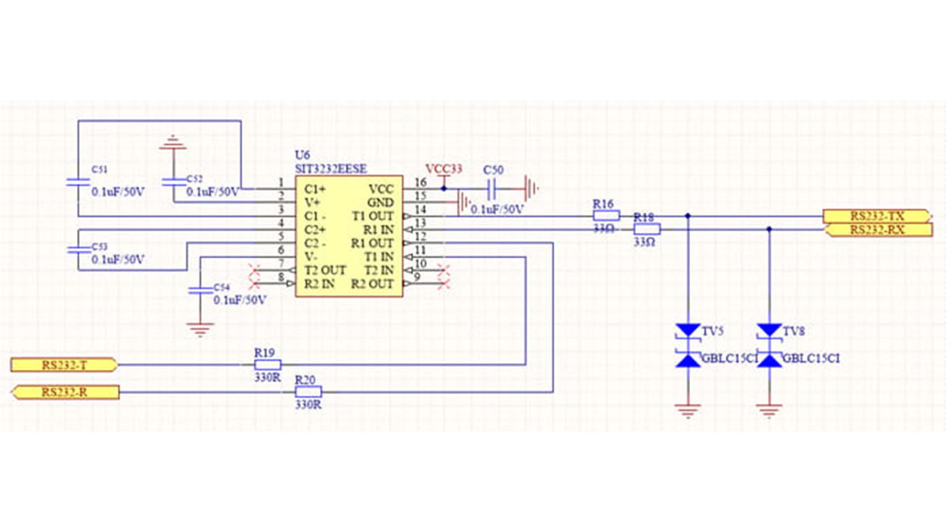
LEER MÁSRS232 (también conocido como EIA RS-232) es uno de los estándares de interfaz de comunicación serie más utilizados. Utiliza comunicación full-duplex y requiere tres líneas: tierra, transmisión y recepción. RS-232 solo es adecuado para la comunicación punto a punto entre dispositivos. Debido a su señ...
LEER MÁSEl RS485 se utiliza ampliamente en diversos campos, como instrumentos inteligentes industriales y equipos de comunicación, gracias a su alta capacidad antiinterferencias y bajo coste. Sin embargo, los entornos industriales son complejos y están sujetos a graves interferencias electromagnéticas. Los...
LEER MÁSLa función de un TVS (Supresor de Tensión Transitoria) es proteger los circuitos electrónicos de daños causados por sobretensiones transitorias (como rayos y descargas electrostáticas). Garantiza la seguridad del circuito al bloquear y desviar rápidamente la energía de las sobretensiones. En el di...
LEER MÁSAl diseñar el diagrama del circuito de reloj de un MCU, si se utiliza un oscilador de cristal activo como fuente de reloj, se suele añadir una resistencia de varias decenas de ohmios a su salida. Esta resistencia cumple principalmente las siguientes funciones:1. Adaptación de impedanciaCuando la im...
LEER MÁSSabemos que para mejorar la capacidad antiinterferente de los sistemas de comunicación, las interfaces RS485, CAN bus, USB y Ethernet utilizan la transmisión diferencial de señales. Esta técnica difiere del enfoque tradicional de una sola línea de señal. Transmite señales a través de dos líneas con...
LEER MÁSEn entornos industriales, para ahorrar en cableado, se suele utilizar un sistema de dos cables de 4-20 mA. Este sistema utiliza dos cables para alimentar simultáneamente el sensor/transmisor de campo y transmitir la señal analógica. Sabemos que el circuito sensor/transmisor requiere cierta corriente...
LEER MÁS
Xml política de privacidad blog Mapa del sitio
Derechos de autor @ Micro-Magic Inc Reservados todos los derechos.
RED COMPATIBLE