El RS485 se utiliza ampliamente en diversos campos, como instrumentos inteligentes industriales y equipos de comunicación, gracias a su alta capacidad antiinterferencias y bajo coste. Sin embargo, los entornos industriales son complejos y están sujetos a graves interferencias electromagnéticas. Los sistemas RS485 sin aislamiento presentan las siguientes desventajas:
(1) En entornos exteriores o industriales, las caídas de rayos y los cambios de energía pueden generar sobretensiones transitorias de alto voltaje, que pueden dañar fácilmente el circuito posterior;
(2) Cuando varios dispositivos comparten el bus RS485, una falla en un nodo (como un cortocircuito) puede provocar que falle todo el bus;
(3) Cuando la distancia entre 485 nodos de comunicación es excesiva (superior a 50 metros), la tierra de referencia de cada nodo se conecta a la tierra local. Si existe una gran diferencia de tensión entre las tierras en ambos extremos, el potencial de tierra se superpone a la línea de señal como una tensión de modo común, que puede superar el rango de tensión de modo común que el puerto puede soportar, lo que afecta la comunicación normal o incluso daña el circuito de backend.
(4) Cuando los planos de tierra entre nodos de comunicación 485 distantes están conectados mediante cables (como cables 485 blindados), el cable de tierra formará un bucle de tierra con la tierra, acoplando ruido de modo común externo y generando corrientes de bucle de tierra, que pueden provocar que todo el sistema de circuito falle.
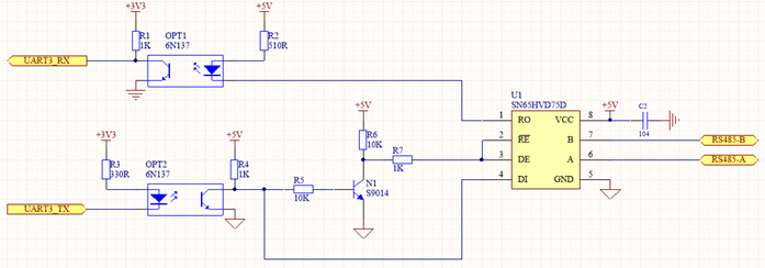
Si existen estos factores desfavorables, o si las normas de seguridad exigen aislamiento eléctrico entre dispositivos para evitar fugas o chispas que causen peligros, se debe considerar una solución RS485 aislada. Un circuito RS485 aislado añade capacidades de aislamiento eléctrico al circuito no aislado, lo que resulta en una mayor resistencia a las interferencias y mayor estabilidad del sistema. Lograr el aislamiento en un circuito RS485 requiere el uso de dispositivos de aislamiento, como optoacopladores, aisladores magnéticos y chips de aislamiento. Los optoacopladores son los dispositivos de aislamiento más utilizados y son relativamente económicos. La velocidad del optoacoplador debe cumplir con los requisitos de velocidad en baudios; generalmente, se utilizan optoacopladores de alta velocidad para el aislamiento eléctrico RS485, y se necesita un módulo de aislamiento CC-CC para proporcionar alimentación independiente al nodo. La Figura 1 muestra una solución de aislamiento eléctrico RS485 de bajo costo.

Xml política de privacidad blog Mapa del sitio
Derechos de autor @ Micro-Magic Inc Reservados todos los derechos.
RED COMPATIBLE